在当前全球疫情的大背景下,隔离政策成为了防控疫情传播的重要手段之一,随着海洋经济的发展和海洋资源的日益开发,海域实时细则对于海洋管理的重要性也日益凸显,本文将聚焦于隔离最新政策和海域实时细则两大主题,全方位释义相关概念,解读其价值,并揭露虚假宣传现象,以强化公众警惕意识。
隔离最新政策解读
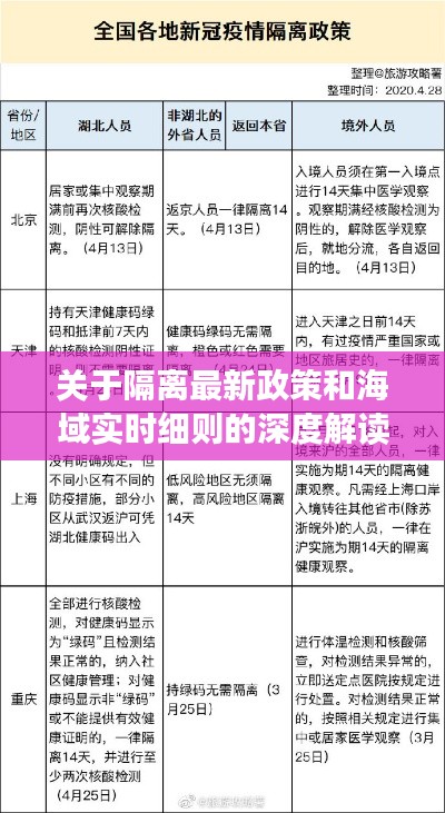
隔离政策是疫情防控的关键措施之一,最新的隔离政策主要涵盖了以下几个方面:
1、隔离对象的确定:根据疫情形势和风险评估,对来自不同地区的入境人员进行分类管理,实施不同时长的隔离措施。
2、隔离方式的优化:除了传统的集中隔离外,部分地区也开始尝试居家隔离、健康监测等方式,以提高隔离措施的灵活性和效率。
3、隔离时间的调整:根据疫情变化和病毒特性,适时调整隔离时间,以确保防控效果。
专家解读:
隔离政策的调整是科学防控的必然要求,随着病毒变异和疫情形势的变化,隔离政策需要因时因势进行调整,这不仅体现了国家对疫情防控的重视程度,也反映了我国疫情防控体系的成熟和完善,落实隔离政策的关键在于严格执行、加强监管,并加强宣传教育,提高公众的配合度。
海域实时细则解析
海域实时细则是指对海域活动进行实时管理和规范的具体规定,其重要性在于:
1、保护海洋生态环境:通过实时细则,对海域开发活动进行规范,保护海洋生态环境,防止过度开发导致的生态破坏。
2、维护海上安全:规范海上交通、渔业等活动,保障海上安全,维护海洋秩序。
3、促进海洋经济发展:在保护生态环境的基础上,推动海洋经济的可持续发展。
专家解读:
海域实时细则是海洋管理的重要组成部分,随着海洋资源的开发和利用,海域实时细则的重要性日益凸显,落实海域实时细则的关键在于加强监管,严格执行规定,同时加强科研力度,完善管理制度,还需要加强国际合作,共同保护海洋资源。
虚假宣传现象的揭露与公众警惕意识的强化
在隔离最新政策和海域实时细则的落实过程中,我们需要警惕虚假宣传现象,一些不法分子可能会利用疫情和海域管理话题进行虚假宣传,误导公众,甚至谋取私利,虚假隔离产品、虚假海域开发项目等。
对此,我们需要强化公众警惕意识,要加强宣传教育,提高公众辨别能力,要加强监管力度,严厉打击虚假宣传行为,公众也要积极举报虚假宣传行为,共同维护良好的社会秩序。
隔离最新政策和海域实时细则是当前社会的重要议题,我们需要全方位理解相关概念,深刻认识其价值,并积极参与落实,我们还需要警惕虚假宣传现象,强化公众警惕意识,只有这样,我们才能共同应对疫情挑战,推动海洋经济的可持续发展。
1、加强宣传教育,提高公众对隔离最新政策和海域实时细则的认识和了解。
2、严格执行隔离政策和海域实时细则,加强监管力度,确保政策的有效落实。
3、加强科研力度,不断完善隔离政策和海域管理制度。
4、加强国际合作,共同应对疫情挑战,保护海洋资源。
5、鼓励公众积极参与监督,举报虚假宣传行为,维护良好的社会秩序。
展望
我们将继续完善隔离政策和海域管理制度,加强科技创新,提高防控效率和海洋管理水平,我们还将加强国际合作,共同应对全球疫情和海洋挑战,在公众的积极参与和共同努力下,我们相信我们能够战胜疫情,推动海洋经济的可持续发展,实现人与自然的和谐共生。
附录
本文仅供参考阅读,如需了解更多关于隔离最新政策和海域实时细则的信息,请查阅相关官方文件和专家解读,如有疑问,请及时向相关部门咨询。
转载请注明来自泉州固洁建材有限公司,本文标题:《关于隔离最新政策和海域实时细则的深度解读与虚假宣传警惕》














闽ICP备2021015086号-1
还没有评论,来说两句吧...